文章來源:深圳怡康婦產醫院 發布日期:2024-05-20
深圳孕前檢查有什麼項目?孕前檢查費用?孕前檢查可以避免不必要的流產和宮外孕的發生,更是優生優育的重要保障。所以,做好孕前檢查,不僅僅是對自己的健康負責,更是對寶寶一生的健康負責。那麼 ,深圳孕前檢查有什麼項目?孕前檢查費用?
孕前最佳檢查時間
孕前檢查時間一般建議在孕前3-6個月,孕前檢查需要夫妻雙方同時進行。女方的孕前檢查最好在月經乾淨後3-7天之內進行,注意檢查前應避免同房。孕前檢查項目因人而異,這是根據每個人的身體狀況來決定的。
男女雙方的孕前檢查項目是不同的
女性孕前項目檢查包括有生殖系統檢查、脫畸全套檢查、肝功能檢查、口腔檢查、婦科內分泌檢查等多項檢查;男性孕前檢查項目包括血常規檢查、精液常規檢查、泌尿系統檢查、染色體檢查等多項檢查。
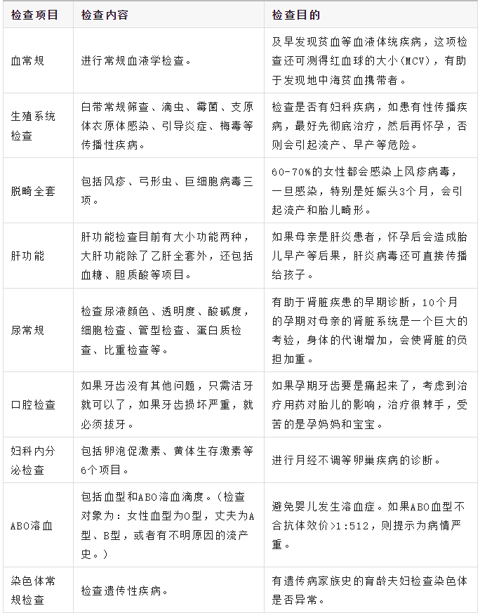
女性孕前項目檢查
女性孕前項目檢查包括有血常規檢查、生殖系統檢查、脫畸全套檢查、尿常規檢查、口腔檢查、婦科內分泌檢查等多項檢查,通過這些孕前檢查,能排除身體疾病的影響,為胎兒健康發育提高了良好的條件,避免發生先天性畸形。女性孕前項目檢查包括以下9個項目:

男性孕前項目檢查
男性孕前檢查項目包括肝功能檢查、染色體常規檢查、精液常規檢查、泌尿系統檢查、血常規檢查等多項檢查,通過以上的檢查項目,能為健康備孕做好準備,保證精子的質量,促進胎兒健康發育。男性孕前檢查項目具體包括以下六項檢查:

孕前檢查的費用
孕前檢查的費用要視乎檢查項目而定,根據所選的檢查套餐不同,大城市的三甲醫院費用從300-1500不等,如果沒有什麼特殊情況,一般500塊錢左右就可以了。具體情況可以諮詢當地醫院。
由於不同孕周去產檢,做的檢查項目不同,所需要的費用也不同。一般的常規檢查如血常規、尿常規等費用均不高,幾十塊錢就可以了;但如地中海貧血篩查、G-6PD缺乏癥檢測、梅毒血清測試等項目費用會比較高。
檢查前的注意事項
準備懷孕之前的 3~6個月是做孕前檢查的最佳時間。
女方最好在月經結束後3~7天進行檢查,經後禁性生活。
男方最好是在禁慾2~3天之後進行檢查。
男女雙方最好同時在要孩子之前進行檢查,萬一發現問題,雙方都還能及時治療,不耽擱「造娃」計劃。
溫馨提示:孕前檢查是對自己負責,也是對胎兒負責。此外,準備要寶寶的準媽準爸,還要注意補充葉酸、戒菸戒酒、早睡早起、不亂服藥、勞逸結合、遠離輻射、飲食調節、運動健身哦。



我們認為治療病人的不是冷冰冰的醫療器械,
而是醫生的醫術、愛心與責任心。
我們知道對病人認真負責就是較好的醫德,絕
不讓患者多花壹分錢多受壹點苦。
我們堅守對每一位患者都細致入微,讓患者能
對每壹位患者都細致入微,讓患者能